暑热渐消,凉风送爽,立秋是孩子成长的黄金期。如何科学补充营养,增强体质,抵御秋燥?宝鸡市儿童医院消化营养科唐红强主任提醒:儿童消化系统娇嫩,秋季进补需“均衡营养、滋阴润燥”,避免盲目“贴膘”导致积食或内热。

科学进补核心要点
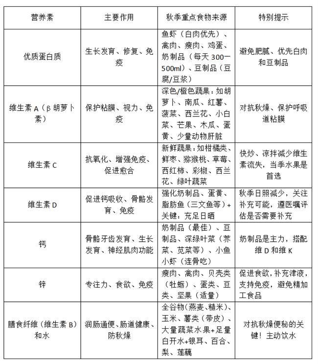
1、优质蛋白质:鱼虾、瘦肉、鸡蛋、奶制品(每天300-500ml)、豆制品,优先选择白肉。
2、维生素A:胡萝卜、南瓜、菠菜等深色蔬果,保护呼吸道粘膜,对抗秋燥。
3、维生素C:柑橘、猕猴桃、西红柿等新鲜蔬果,快炒或凉拌减少营养流失。
4、维生素D:蛋黄、脂肪鱼+充足日晒,秋季日照减少时可遵医嘱补充。
5、钙与锌:奶制品、豆类、深绿叶菜(钙);瘦肉、贝壳类、坚果(锌),促进骨骼发育和免疫力。
6、膳食纤维与水:全谷物、薯类、蔬菜水果+足量饮水,预防秋燥便秘。

特别建议
1、多样化天然食材,避免油腻厚重食物。
2、保证充足睡眠和户外活动,促进营养吸收。
立秋进补,对孩子而言,是一场关于“均衡、润泽、成长”的营养交响曲。家长们不必执着于“贴秋膘”,而应将目光聚焦在丰富多样的天然食材和科学的营养搭配上。为孩子准备色彩缤纷的餐盘,保证充足水分和户外活动,让他们在收获的金秋里,健康快乐地茁壮成长!儿童医院消化营养科具有专业的消化、营养专家团队,精密的检测仪器,为您的孩子量身打造成长个体化指导。这个秋天,用科学的营养钥匙,为孩子打开健康成长的大门吧!
儿童秋季科学进补速查表

免责声明:本信息仅做健康科普,不用于任何商业广告目的,且不提供诊疗建议,也不能代表医院的检查和治疗。其中图片来自网络或由AI生成,如侵犯您的权益请及时告知我们,我们将尽快删除。
信息来源:儿童消化营养科
投稿作者:高怡玢
责编初审:唐红强
主编复审:赵皓
领导终审:王向东